首页
新闻中心
焦点头条
集团要闻
集团视频
公司动态
媒体聚焦
文化产业智库
产业布局
文化金融
演艺
艺术
版权
影视
文化旅游
文投数据库
投资项目库申报表
融资项目库申报表
项目库
企业党建
党委要闻
支部动态
理论学习
走进文投
集团介绍
党委书记、董事长致辞
组织架构
发展战略
文投中家
项目招投标
联系我们
集团官微
您的位置:
首页
>
集团业务
>
项目招投标
> 正文
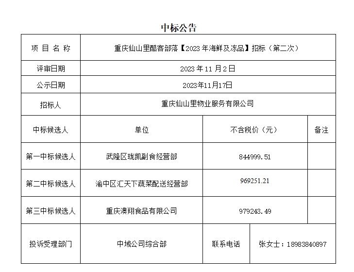
重庆仙山里酷客部落2023年海鲜及冻品(第二次)中标公告
发布时间: 2023-11-21 09:59:01
来源:
字号:
[小]
[大]
【分享正文】
新浪微博
更多
PHONE
联系电话:
纪检:023-67284290
咨询:023-63858373
ADDRESS
公司地址:
重庆市渝北区食品城大道18号
重庆创意公园16栋一单元高区6楼
百人牛牛赚钱游戏集团微信公众号
子公司公众号二维码 +
重庆文化担保
重庆大剧院
重庆艺术大市场
重庆85号创意公馆
永川里·奥特莱斯
文投蓝城 仙山里
千年金山红
熊猫传媒股份
Copyright © 2018-2020
cqcig.com Corporation
渝ICP备18014032号-1
All Rights Reserved
百人牛牛赚钱游戏集团
渝公网安备 50011202502470号
技术支持: 华龙网